来源:辽宁省招标投标监管网 2025-11-01
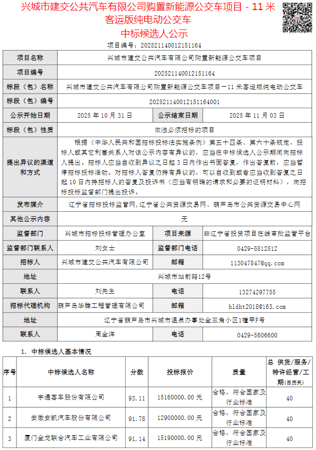
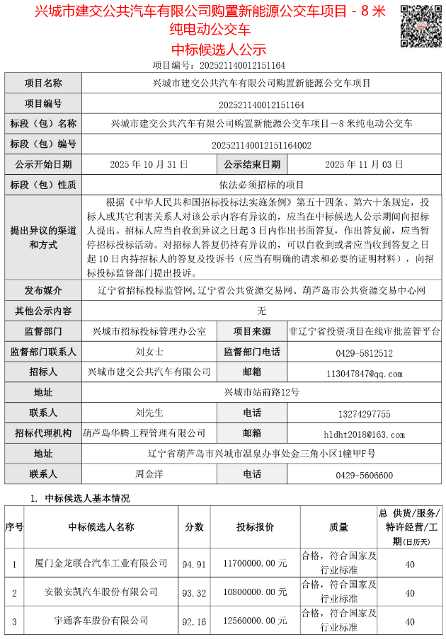
10月31日,兴城市建交公共汽车有限公司购置新能源公交车项目中标候选人公示发布。其中,11米客运版纯电动公交车项目中标候选人前三名为宇通客车、安凯客车和厦门金龙,投标报价分别为1516万元、1290万元和1519万元;8米纯电动公交车项目中标候选人前三名为厦门金龙、安凯客车和宇通客车,投标报价分别为1170万元、1080万元和1256万元。
兴城市建交公共汽车有限公司购置新能源公交车项目-11米客运版纯电动公交车
兴城市建交公共汽车有限公司购置新能源公交车项目-8米纯电动公交车