吉利四川商用车又中标!
来源:
本站
2025-10-24
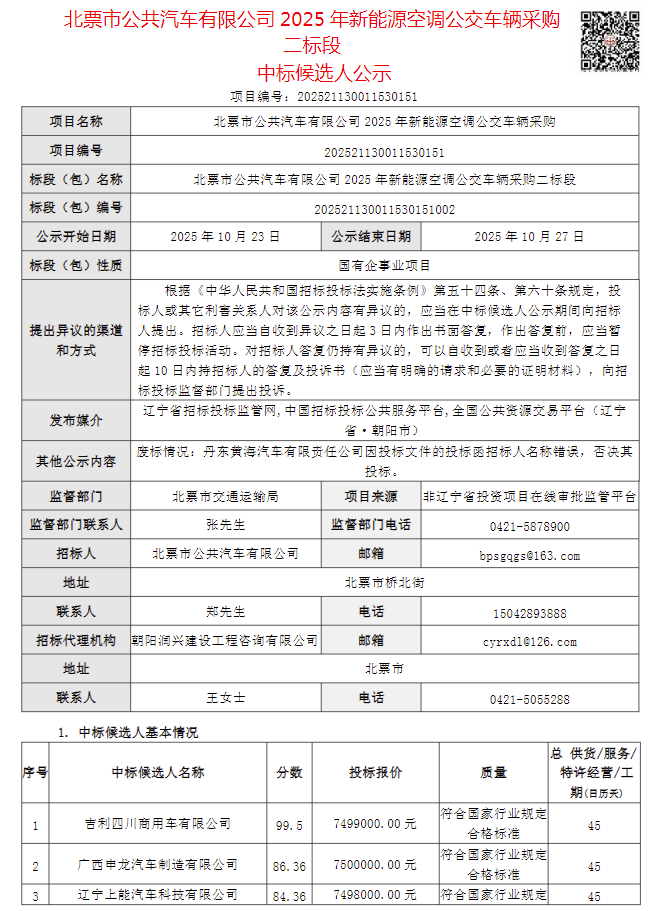
10月23日,北票市公共汽车有限公司2025年新能源空调公交车辆采购二标段发布。公告显示,一标段中标候选人第一名为吉利四川商用车有限公司,投标报价为749.9万元。
我要购车